Skidding Vehicle Simulation
Vehicle skidding problem statement (.pdf)
Forces and motion with MotionGenesis™
Dynamics Kane embedded Program responses
Dynamics Road-maps/D'Alembert Program responses
 
MotionGenesis Vehicle skid schematic
Click to enlarge image

The previous command files give a complete listing of MotionGenesis commands to:

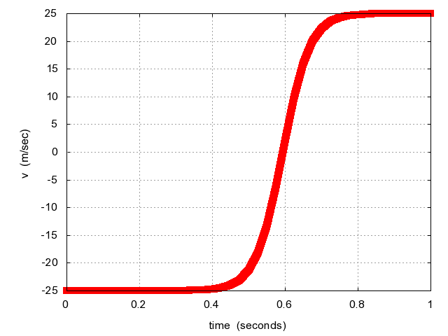
MotionGenesis Vehicle skid plot of v vs. time
MotionGenesis Vehicle skid schematic MotionGenesis Vehicle skid schematic